• OA登录|
  • 职工邮箱|
  • 总院网群
  • CN/EN
  • 首页
  • 总院介绍
    总院简介
    董事长致辞
    公司领导
    组织架构
    成员单位
    大事记
    资质荣誉
    社会责任
  • 新闻中心
    总院要闻
    总院新闻
    通知公告
    企业动态
    媒体报道
    视频专区
    专题专栏
  • 科技创新
    学科建设
    科技资源
    科技成果
    《中国建材科技》
  • 产业服务
    新材料产业
    高技术服务
  • 企业文化
    企业形象
    文化根基
    期刊杂志
    文化体系
  • 党的建设
    党建要闻
    基层党建
    纪检工作
    工会工作
    共青团工作
  • 人力资源
    招贤纳士
  • 研究生教育
    教育概况
    招生信息
    博士后
    导师信息
  • 《中国建材科技》编辑部
新闻中心
  • 总院要闻
  • 总院新闻
  • 通知公告
  • 企业动态
  • 媒体报道
  • 视频专区
  • 专题专栏
总院新闻当前位置:首页 > 新闻中心 > 总院新闻

喜讯!中国建材总院五项成果获中国材料研究学会科学技术奖

时间 : 2023-08-31

  近日,中国材料研究学会发布了《关于2023年中国材料研究学会科学技术奖的公告》,总院五项成果榜上有名,其中一等奖两项。

  中国材料研究学会是促进中国新材料发展的跨学科、跨领域、跨行业的学术性团体,是国内外具有重要影响力和凝聚力的全国一级学会。该学会设立的“中国材料研究学会科学技术奖”旨在授予对材料科学前沿研究具有深远影响的、被公认的重要发现和材料技术重大突破的创新成果;对发展高技术有巨大推动作用的关键新材料合成与制造技术;对提升传统材料品质和促进产业技术进步影响面广、经济效益巨大的工程技术开发成果。

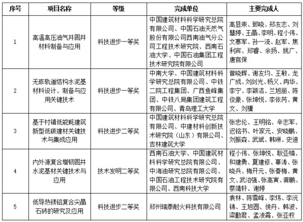
  中国建材总院获奖项目

图片
图片

  此次总院获奖成果涉及特种水泥、特种功能材料、低碳建材和耐火材料等领域,总院将牢记“国之大者”,始终肩负服务“国家重大工程、国防军工建设、美好环境保护”的三大使命,在科技自立自强的战略指引下,持续在传统建材和新材料领域深耕,坚持“四个面向”,以更高质量的成果服务建材工业绿色发展,为保障国家重大工程、民生工程贡献科技力量。

投诉与建议|联系我们|法律声明

京ICP备09074092号-11 京公网安备11010502030014号

版权所有:中国建筑材料科学研究总院有限公司

  • 手机版
  • 官方微信